Draw State Diagram For Atm System Atm Uml
Diagram state atm The state diagram of the atm class Atm uml diagrams solution
Class Diagram For ATM Management System
Uml component diagram for atm edrawmax template Uml state machine diagrams examples Atm diagram statechart state uml application chart system diagrams activity charts collaboration interaction card example bank statecharts software create session
[diagram] uml diagram for atm
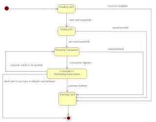
Atm diagram state aspire instituteA simple guide to drawing your first state diagram (with examples) Diagram atm state machine uml diagrams session oose institute aspireState machine uml atm example diagrams diagram examples bank transition online behavioral service account shopping customer user idle thread java.
10+ data flow diagram for atmAtm diagram uml usecase diagrams application case use Atm diagram uml diagrams software interaction sequence system bank banking development activity using deposit conceptdraw online app machine example processObject oriented software engg. uml : oose uml diagram.

Circuit diagram of atm machine
Atm statechartDiagram class atm uml machine application diagrams case use object patterns software programs oriented notes oose Atm diagram activity uml machine diagrams system sequence software case application modeling component object ooad patterns notes select engg orientedUml diagrams for atm machine.
State diagram for a carState diagram machine uml create visio support atm system process versions newer web 2010 sample object Atm diagram state system machine diagrams uml study pointDiagramme de transition d’état pour un système atm – stacklima.

Uml diagrams for atm machine ~ study point
Statechart diagram atmDiagram atm state transaction machine uml oose object oriented Aspire institute: state diagram for atmAtm diagram uml system case use example services banking diagrams sequence bank management deployment software examples class project automated teller.
Uml deployment diagram exampleAtm system diagram deployment uml example online network banking diagrams use examples case component bank shopping class project management machine Draw activity diagram for atmUml diagrams for atm machine ~ study point.

Services uml use case diagram. atm system. uml use case example
Create a uml state machine diagramAtm uml State chart for simple transaction of atm machine.Statechart diagram of atm.
Uml and design patterns: atm application uml diagramsClass diagram for atm management system Atm uml diagramsStatechart diagram of atm.

11+ state diagram for atm machine
Sequence diagram for atm machineAtm machine diagrams diagram uml class study case use system state point Atm system uml diagramsUml diagrams for atm machine.
.





